当前位置:首页 > 经济研究导刊
基金项目
国家社科基金项目“新发展格局下中巴经济走廊建设与‘一带一路’在南亚的推进研究”(21BGJ059);新时代党的治疆方略理论与实践研究课题“巴基斯坦局势对中巴经济走廊建设影响及应对研究”(2024ZJFLY48)
作者简介
李慧玲,博士,副教授,从事中巴经济走廊建设与新疆区域经济发展研究;李卓桥,硕士,教师,从事国际经济与贸易研究。
摘 要
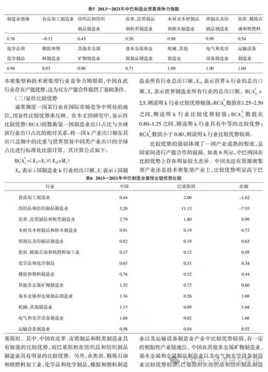
在全球价值链重构与“一带一路”倡议深化背景下,中国与巴基斯坦制造业产能合作呈现战略机遇。基于2013—2021年亚洲开发银行的投入产出表(ADB-MRIO)以及联合国贸易数据库(UN Comtrade)的数据,对中国与巴基斯坦的制造业在全球价值链进行测定,并分析其产能优势。中国和巴基斯坦制造业在全球价值链的各个行业中均有参与,但两国参与的分工地位存在显著差异:中国高级制造业在全球价值链中呈现非对称的地位,前向参与度显著高于后向参与度;巴基斯坦高级制造业参与全球价值链程度低,后向参与度均高于前向参与度,处于全球价值链的下游。从价值链地位看,在中高级制造业中中国具有明显优势。从竞争优势看,中国在资本密集型和技术密集型行业中存在产能优势;中巴制造业表现出较强的互补性,且这一趋势越发明显。
关键词
全球价值链;制造业产能合作;比较优势;中国;巴基斯坦








注:文章发表于《经济研究导刊》2025年第10期